•產品描述:U3502是一種高壓降壓開關穩壓器,可向負載提供高達2A的最大電流。它集成了一個高側、高壓、功率MOSFET,通常電流限制為5A。寬10V至100V輸入范圍適應各種降壓應用,使其成為汽車,工業和照明應用的理想選擇。采用滯回電壓模式控制,響應速度非常快。UNI的專有反饋控制方案最大限度地減少了所需外部組件的數量。開關頻率為120KHz,允許元件尺寸小。熱停機和短路保護(SCP)提供可靠和容錯的操作。低靜態電流允許U3502用于電池供電的應用。U3502采用ESOP-8封裝,外露pad。U3502可與MCU配合測試VIN電壓(TE PIN),控制內部邏輯關斷,實現零功耗。
•主要特點:寬10V至100V輸入范圍;內置100V/5A典型峰值開關限流;內置自舉二極管;滯回控制:無補償;120KHz開關頻率;降壓用PWM調光控制輸入;集成高頻MOSFET的短路保護(SCP);低靜態電流;熱關閉;可在ESOP-8封裝與外露的襯墊;
•典型應用:滑板車,電動自行車控制電源;太陽能系統;汽車系統電源;工業電源;大功率LED驅動器;USB
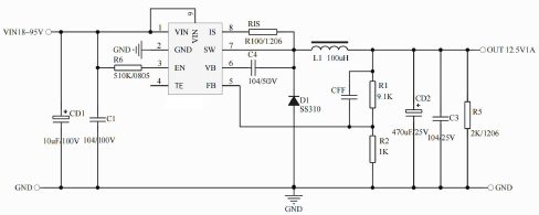
•典型應用電路

Copyright ? 2015-2023 紹興宇力半導體有限公司
浙公網安備33060202001577
浙ICP備2020037221號-1
技術支持:藍韻網絡