•產品描述:U3210B是一款高性能低成本PWM控制功率器,適用于離線式小功率降壓型應用場合,外圍電路簡單、器件個數少。同時產品啟動模塊內置高耐壓(500V)MOSFET可提高系統浪涌耐受能力。與傳統的PWM功率開關不同,U3210B內部無固定時鐘驅動MOSFET,系統開關頻率隨負載變化可實現自動調節。同時芯片采用了多模式PWM控制技術,有效簡化了外圍電路設計,提升線性調整率和負載調整率并消除系統工作中的可聞噪音。此外,芯片內部峰值電流檢測閾值可跟隨實際負載情況自動調節,可以有效降低空載情況下的待機功耗。U3210B集成有完備的帶自恢復功能的保護功能:VDD欠壓保護、逐周期電流限制、輸出過壓保護、過熱保護、過載保護和VDD過壓保護。
•主要特點:集成9Ω,500V MOS ; 集成650V 高壓啟動電路 ; 集成續流二極管 ; 多模式控制、無異音工作 ; 支持降壓和升降壓拓撲 ; 默認12V 輸出( FB 腳懸空) ; 待機功耗低于50mW ; 良好的線性調整率和負載調整率 ; 集成軟啟動電路 ; 內部保護功能:過載保護 (OLP) 、 逐周期電流限制 (OCP) 、 輸出過壓保護 (OVP) 、 VDD 過壓、欠壓和電壓箝位保護
•典型應用 : 小家電電源 、 工業控制
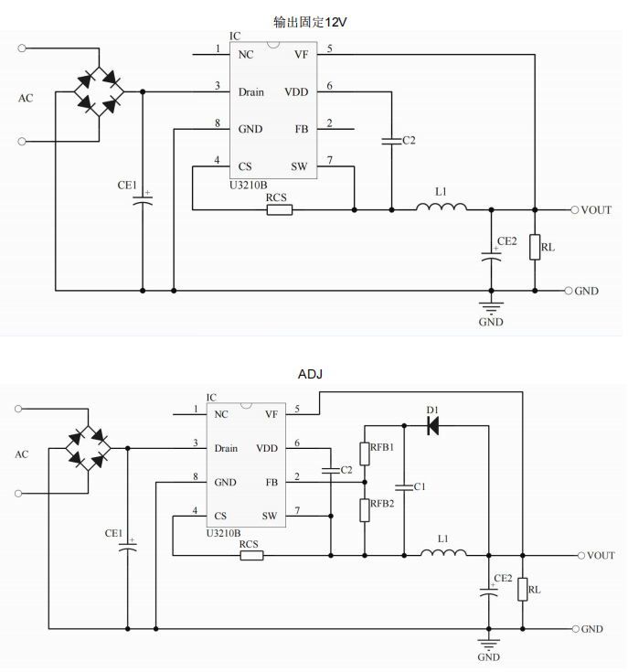
•典型應用電路:

注: 1、典型應用電路及參數供參考,實際應用電路參數請在實測基礎上設定,量產請和原廠溝通,其他不明請于我司程師溝通聯系。
Copyright ? 2015-2023 紹興宇力半導體有限公司
浙公網安備33060202001577
浙ICP備2020037221號-1
技術支持:藍韻網絡